-
Notifications
You must be signed in to change notification settings - Fork 0
Open
Labels
bugSomething isn't workingSomething isn't workingwontfixThis will not be worked onThis will not be worked on
Description
Description
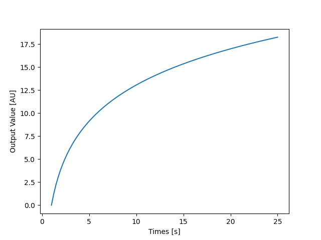
I'm working on producing a minimum working example for the repo to get familiar with the process of running jobs. I'm using a negative concavity function simulating from 1 second to 25 seconds as in the following picture:
The problem that I'm experiencing is that the output is starting at time 0 s and going to 24 s.
Speculation on Issue
I think the problem is that the specified time start or created time range (timeStart and timeRange, respectively) aren't passed to fittingAlgorithm.trial from the fittingAlgorithm.run wrapper.
Proposal
We should pass one or both of these in to the fittingAlgorithm.trial underlying function.
Reactions are currently unavailable
Metadata
Metadata
Assignees
Labels
bugSomething isn't workingSomething isn't workingwontfixThis will not be worked onThis will not be worked on
