Skip to content

week06 #2

@sonmansu

Description

@sonmansu

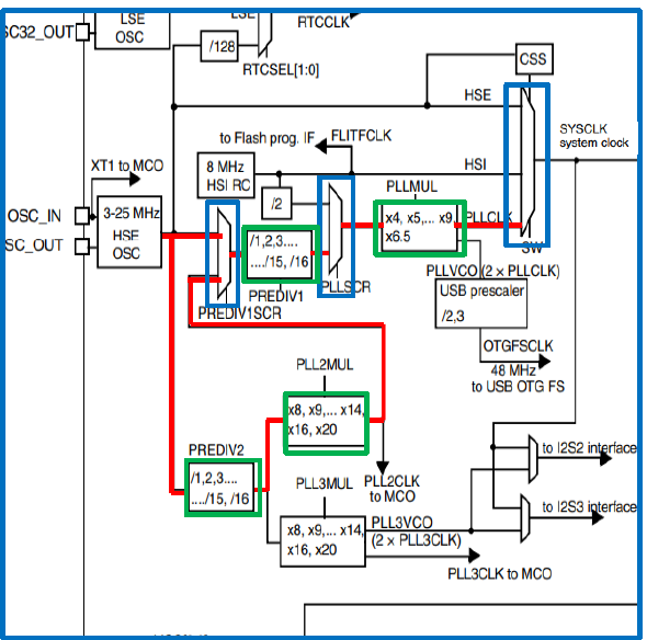
pll
usart_cr1
usart_cr2
cr3
brr
sysclk

Metadata

Metadata

Assignees

No one assigned

    Labels

    No labels
    No labels

    Projects

    No projects

    Milestone

    No milestone

    Relationships

    None yet

    Development

    No branches or pull requests

    Issue actions