A simple C syntax risCV instruction compiler
一个简单C语法的riscv指令编译器,由python3 编写。 该项目的目的主要为了学习编译原理。通过自制编译器的实战方式,能够对从编译到链接的过程有一个大致的了解。因为主要是为了学习,所以并没有支持所有的C语法,仅仅支持比较简单的语法以及操作。
支持的C语法:
- if-else, for, while 控制语句,可嵌套使用;
- int , char, short 类型变量,仅支持整型数据,不支持浮点数据;
- 函数调用
- 全局变量引用与修改
一些C语法要求:
- 所有的控制语句后必须接代码块符号 '{}'。就是说即使 if 后只有一条语句也必须使用代码块标记符。这仅仅是为了我的开发方便。
- 虽说支持 int , char , short 数据类型,但是在操作上都是默认 32 位 int 类型数据进行处理。
- 所有的变量声明必须在函数开头完成,不接受在 for 、while、if 控制块中声明局部变量,且函数声明时只接受不赋值或者赋值常量形式,不允许通过变量进行赋值声明(如 int a = b;)。
- Python version >= 3.6.9, 要求安装 graphviz 库(用于生成语法树图)。
- riscv-gnu toolchain. 安装 RISCV-toolchain 环境。选择32位linux版本,包括riscv-gdb、riscv-run 工具。
仅支持命令行参数传入形式
1、传入 C 代码文件。指定需要进行分析的C原程序。
python3 main.py -f test.c 2、词法分析。分析 C 文件的关键字,形成C语法的 token 流,将会直接输出到控制台,带有简单的弱语法检查。
python3 main.py -f test.c -l3、语法分析。根据 C 语法的 token 数据流,形成 C 程序的语法树,输出到与 C 文件同名的 .gv.png 文件中。带有基础的弱语法检查。
python3 main.py -f test.c -p4、语义分析。根据 C 代码的语法树,进行简单的语义分析,生成中间代码,将直接输出到控制台。
python3 main.py -f test.c -r5、代码生成。将生成的中间代码翻译成 riscv 指令的汇编代码, 结果输出到 C 文件同名的 .s 文件中。
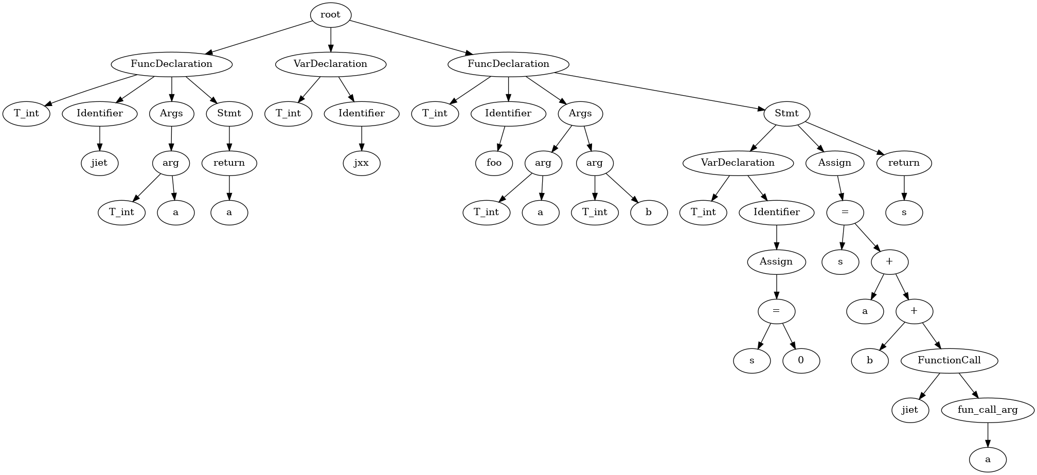
python3 main.py -f test.c -shello.c:
int jiet(int a){
return a;
}
int jxx;
int foo(int a,int b){
int s = 0;
s = a + b + jiet(a);
return s;
}词法分析 :
# python3 main.py -f test.c -l
(T_int, int)
(T_identifier, jiet)
(T_l1_bracket, ()
(T_int, int)
(T_identifier, a)
(T_r1_bracket, ))
(T_l3_braket, {)
(T_return, return)
(T_identifier, a)
(T_semicolon, ;)
(T_r3_braket, })
(T_int, int)
(T_identifier, jxx)
(T_semicolon, ;)
(T_int, int)
(T_identifier, foo)
(T_l1_bracket, ()
(T_int, int)
(T_identifier, a)
(T_comma, ,)
(T_int, int)
(T_identifier, b)
(T_r1_bracket, ))
(T_l3_braket, {)
(T_int, int)
(T_identifier, s)
(T_assign, =)
(T_constant, 0)
(T_semicolon, ;)
(T_identifier, s)
(T_assign, =)
(T_identifier, a)
(T_add, +)
(T_identifier, b)
(T_add, +)
(T_identifier, jiet)
(T_l1_bracket, ()
(T_identifier, a)
(T_r1_bracket, ))
(T_semicolon, ;)
(T_return, return)
(T_identifier, s)
(T_semicolon, ;)
(T_r3_braket, })语法分析 生成语法树。
# python3 main.py -f hello.c -p生成的语法树:
语义分析 生成中间代码。
# python3 main.py -f hello.c -r
['jiet:']
['func block 1:']
['=', 'func ret_1', 'a_0']
['return', 'func ret_1']
['foo:']
['func block 2:']
['=', 'args temp0_1', 'a_0']
['call', 'jiet']
['+', 's_1', 'b_0', 'fun ret']
['+', 's_2', 'a_0', 's_1']
['=', 's_3', 's_2']
['=', 'func ret_1', 's_3']
['return', 'func ret_1']代码生成,生成 riscv 的汇编代码。'#'符后为注释。
# python3 main.py -f hello.c -s
# cat hello.s
.file "hello.c"
.option nopic
.text
.align 1
.global jiet
.type jiet, @function
jiet:
addi sp,sp,-20
sw ra,0(sp)
sw a0,16(sp) #a
.L1:
lw a0,16(sp) #a Ret_reg_by_sym a
lw a1,12(sp) #func ret
mv a1,a0 #['=', 'func ret_1', 'a_0']
sw a1,12(sp) #func ret assign
sw a0,16(sp) #a
lw ra,0(sp)
addi sp,sp,20
mv a0,a1
ret
.size jiet, .-jiet
.align 1
.global foo
.type foo, @function
foo:
addi sp,sp,-40
sw ra,0(sp)
sw a0,36(sp) #a
sw a1,32(sp) #b
li a2,0
sw a2,28(sp) #s
.L2:
lw a0,36(sp) #a Ret_reg_by_sym a
lw a3,16(sp) #args temp0
mv a3,a0 #['=', 'args temp0_1', 'a_0']
sw a3,16(sp) #args temp0 assign
sw a0,36(sp) #a
lw a3,16(sp) #args temp0 Ret_reg_by_sym args temp0
mv a0,a3
call jiet
sw a0,12(sp) #fun ret assign
lw a2,28(sp) #s Ret_reg_by_sym s
lw a1,32(sp) #b Ret_reg_by_sym b
lw a0,12(sp) #fun ret Ret_reg_by_sym fun ret
add a2,a1,a0 #['+', 's_1', 'b_0', 'fun ret']
sw a2,28(sp) #s assign
lw a2,28(sp) #s Ret_reg_by_sym s
lw a4,36(sp) #a
lw a2,28(sp) #s Ret_reg_by_sym s
add a2,a4,a2 #['+', 's_2', 'a_0', 's_1']
sw a2,28(sp) #s assign
lw a2,28(sp) #s Ret_reg_by_sym s
lw a5,24(sp) #func ret
mv a5,a2 #['=', 'func ret_1', 's_3']
sw a5,24(sp) #func ret assign
sw a0,12(sp) #fun ret
lw ra,0(sp)
addi sp,sp,40
mv a0,a5
ret
.size foo, .-foo
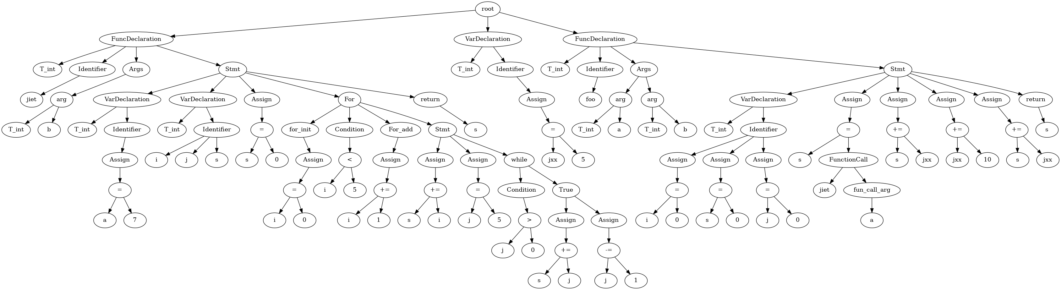
.comm jxx,4,4test.c:
int jiet(int b){
int a = 7;
int i,j,s;
s = 0;
for (i=0;i<5;i+=1){
s += i;
j=5;
while (j>0){
s += j;
j -= 1;
}
}
return s;
}
int jxx=5;
int foo(int a,int b){
int i=0,s = 0,j=0;
s = jiet(a);
s += jxx;
jxx += 10;
s += jxx;
return s;
}词法分析 :
# python3 main.py -f test.c -l
(T_int, int)
(T_identifier, jiet)
(T_l1_bracket, ()
(T_int, int)
(T_identifier, b)
(T_r1_bracket, ))
(T_l3_braket, {)
(T_int, int)
(T_identifier, a)
(T_assign, =)
(T_constant, 7)
(T_semicolon, ;)
(T_int, int)
(T_identifier, i)
(T_comma, ,)
(T_identifier, j)
(T_comma, ,)
(T_identifier, s)
(T_semicolon, ;)
(T_identifier, s)
(T_assign, =)
(T_constant, 0)
(T_semicolon, ;)
(T_for, for)
(T_l1_bracket, ()
(T_identifier, i)
(T_assign, =)
(T_constant, 0)
(T_semicolon, ;)
(T_identifier, i)
(T_lt, <)
(T_constant, 5)
(T_semicolon, ;)
(T_identifier, i)
(T_add_assign, +=)
(T_constant, 1)
(T_r1_bracket, ))
(T_l3_braket, {)
(T_identifier, s)
(T_add_assign, +=)
(T_identifier, i)
(T_semicolon, ;)
(T_identifier, j)
(T_assign, =)
(T_constant, 5)
(T_semicolon, ;)
(T_while, while)
(T_l1_bracket, ()
(T_identifier, j)
(T_gt, >)
(T_constant, 0)
(T_r1_bracket, ))
(T_l3_braket, {)
(T_identifier, s)
(T_add_assign, +=)
(T_identifier, j)
(T_semicolon, ;)
(T_identifier, j)
(T_sub_assign, -=)
(T_constant, 1)
(T_semicolon, ;)
(T_r3_braket, })
(T_r3_braket, })
(T_return, return)
(T_identifier, s)
(T_semicolon, ;)
(T_r3_braket, })
(T_int, int)
(T_identifier, jxx)
(T_assign, =)
(T_constant, 5)
(T_semicolon, ;)
(T_int, int)
(T_identifier, foo)
(T_l1_bracket, ()
(T_int, int)
(T_identifier, a)
(T_comma, ,)
(T_int, int)
(T_identifier, b)
(T_r1_bracket, ))
(T_l3_braket, {)
(T_int, int)
(T_identifier, i)
(T_assign, =)
(T_constant, 0)
(T_comma, ,)
(T_identifier, s)
(T_assign, =)
(T_constant, 0)
(T_comma, ,)
(T_identifier, j)
(T_assign, =)
(T_constant, 0)
(T_semicolon, ;)
(T_identifier, s)
(T_assign, =)
(T_identifier, jiet)
(T_l1_bracket, ()
(T_identifier, a)
(T_r1_bracket, ))
(T_semicolon, ;)
(T_identifier, s)
(T_add_assign, +=)
(T_identifier, jxx)
(T_semicolon, ;)
(T_identifier, jxx)
(T_add_assign, +=)
(T_constant, 10)
(T_semicolon, ;)
(T_identifier, s)
(T_add_assign, +=)
(T_identifier, jxx)
(T_semicolon, ;)
(T_return, return)
(T_identifier, s)
(T_semicolon, ;)
(T_r3_braket, })语法分析 生成语法树。
# python3 main.py -f test.c -p生成的语法树:
语义分析 生成中间代码。
# python3 main.py -f test.c -p
['jiet:']
['func block 1:']
['=', 's_1', '0']
['=', 'i_1', '0']
['func block 2:']
['<', 'if condi_1', 'i_1', '5']
['beqz', 'if condi_1', 'func block 3']
['+', 's_2', 's_1', 'i_1']
['=', 'j_1', '5']
['func block 4:']
['>', 'if condi_2', 'j_1', '0']
['beqz', 'if condi_2', 'func block 5']
['+', 's_3', 's_2', 'j_1']
['-', 'j_2', 'j_1', '1']
['b', 'func block 4']
['func block 5:']
['+', 'i_2', 'i_1', '1']
['b', 'func block 2']
['func block 3:']
['=', 'func ret_1', 's_3']
['return', 'func ret_1']
['foo:']
['func block 6:']
['=', 'args temp0_1', 'a_0']
['call', 'jiet']
['=', 's_1', 'fun ret']
['+', 's_2', 's_1', 'jxx_0']
['+', 'jxx_1', 'jxx_0', '10']
['+', 's_3', 's_2', 'jxx_1']
['=', 'func ret_1', 's_3']
['return', 'func ret_1']代码生成,生成 riscv 的汇编代码。'#'符后为注释。
# python3 main.py -f test.c -s
# cat test.s
.file "test.c"
.option nopic
.text
.align 1
.global jiet
.type jiet, @function
jiet:
addi sp,sp,-40
sw ra,0(sp)
sw a0,36(sp) #b
li a1,7
sw a1,32(sp) #a
.L1:
li a2,0 #['=', 's_1', '0']
sw a2,20(sp) #s assign
li a3,0 #['=', 'i_1', '0']
sw a3,28(sp) #i assign
.L2:
lw a3,28(sp) #i Ret_reg_by_sym
li a5,5
slt a4,a3,a5
andi a4,a4,0xff #['<', 'if condi_1', 'i_1', '5']
sw a4,8(sp) #if condi assign
lw a4,8(sp) #if condi Ret_reg_by_sym
beqz a4,.L3 #['beqz', 'if condi_1', 'func block 3']
lw a2,20(sp) #s Ret_reg_by_sym
lw a2,20(sp) #s Ret_reg_by_sym
lw a3,28(sp) #i Ret_reg_by_sym
add a2,a2,a3 #['+', 's_2', 's_1', 'i_1']
sw a2,20(sp) #s assign
li a6,5 #['=', 'j_1', '5']
sw a6,24(sp) #j assign
.L4:
lw a4,8(sp) #if condi Ret_reg_by_sym
lw a6,24(sp) #j Ret_reg_by_sym
li a7,0
sgt a4,a6,a7
andi a4,a4,0xff #['>', 'if condi_2', 'j_1', '0']
sw a4,8(sp) #if condi assign
lw a4,8(sp) #if condi Ret_reg_by_sym
beqz a4,.L5 #['beqz', 'if condi_2', 'func block 5']
lw a2,20(sp) #s Ret_reg_by_sym
lw a2,20(sp) #s Ret_reg_by_sym
lw a6,24(sp) #j Ret_reg_by_sym
add a2,a2,a6 #['+', 's_3', 's_2', 'j_1']
sw a2,20(sp) #s assign
lw a6,24(sp) #j Ret_reg_by_sym
sw a0,36(sp) #b
lw a6,24(sp) #j Ret_reg_by_sym
li a0,1
sub a6,a6,a0 #['-', 'j_2', 'j_1', '1']
sw a6,24(sp) #j assign
j .L4
.L5:
lw a3,28(sp) #i Ret_reg_by_sym
sw a1,32(sp) #a
lw a3,28(sp) #i Ret_reg_by_sym
li a1,1
add a3,a3,a1 #['+', 'i_2', 'i_1', '1']
sw a3,28(sp) #i assign
j .L2
.L3:
lw a2,20(sp) #s Ret_reg_by_sym
lw a5,16(sp) #func ret
mv a5,a2 #['=', 'func ret_1', 's_3']
sw a5,16(sp) #func ret assign
lw ra,0(sp)
addi sp,sp,40
mv a0,a5
ret
.size jiet, .-jiet
.align 1
.global foo
.type foo, @function
foo:
addi sp,sp,-48
sw ra,0(sp)
sw a0,44(sp) #a
sw a1,40(sp) #b
li a2,0
sw a2,36(sp) #i
li a3,0
sw a3,32(sp) #s
li a4,0
sw a4,28(sp) #j
.L6:
lw a0,44(sp) #a Ret_reg_by_sym
mv a5,a0 #['=', 'args temp0_1', 'a_0']
sw a5,16(sp) #args temp0 assign
sw a0,44(sp) #a
lw a5,16(sp) #args temp0 Ret_reg_by_sym
mv a0,a5
call jiet
lw a3,32(sp) #s Ret_reg_by_sym
mv a3,a0 #['=', 's_1', 'fun ret']
sw a3,32(sp) #s assign
lw a3,32(sp) #s Ret_reg_by_sym
lw a3,32(sp) #s Ret_reg_by_sym
lui a6,%hi(jxx)
lw a6,%lo(jxx)(a6)
sw a6,4(sp) #jxx assign
add a3,a3,a6 #['+', 's_2', 's_1', 'jxx_0']
sw a3,32(sp) #s assign
lw a6,4(sp) #jxx Ret_reg_by_sym
lw a6,4(sp) #jxx Ret_reg_by_sym
li a7,10
add a6,a6,a7 #['+', 'jxx_1', 'jxx_0', '10']
sw a6,4(sp) #jxx assign
lw a3,32(sp) #s Ret_reg_by_sym
lw a3,32(sp) #s Ret_reg_by_sym
lw a6,4(sp) #jxx Ret_reg_by_sym
add a3,a3,a6 #['+', 's_3', 's_2', 'jxx_1']
sw a3,32(sp) #s assign
lw a3,32(sp) #s Ret_reg_by_sym
sw a1,40(sp) #b
lw a1,24(sp) #func ret
mv a1,a3 #['=', 'func ret_1', 's_3']
sw a1,24(sp) #func ret assign
lw a6,4(sp) #jxx Ret_reg_by_sym
sw a2,36(sp) #i
lui a2,%hi(jxx)
sw a6,%lo(jxx)(a2)
sw a0,12(sp) #fun ret
lw ra,0(sp)
addi sp,sp,48
mv a0,a1
ret
.size foo, .-foo
.global jxx
.align 2
.type jxx, @object
.size jxx, 4
jxx:
.word 5
由于目前尚不支持 printf/scanf I/O 操作,所以借助 main.c 来进行验证:
#include<stdio.h>
extern int foo(int a,int b);
int main(){
int a = 5;
int b = 10;
int c = foo(a,b);
printf("c = %d\n",c);
return 0;
}使用main.c 中主函数调用返回的形式判断正确性:
# 案例1
> python3 main.py -f hello.c -s
> riscv32-unknown-elf-gcc hello.s -c
> riscv32-unknown-elf-gcc main.s -c
> riscv32-unknown-elf-gcc hello.o main.o -o a.out
> riscv32-unknown-elf-run a.out
c = 20
jxx = 0
# 案例2
> python3 main.py -f test.c -s
> riscv32-unknown-elf-gcc test.s -c
> riscv32-unknown-elf-gcc main.s -c
> riscv32-unknown-elf-gcc test.o main.o -o a.out
> riscv32-unknown-elf-run a.out
c = 105
jxx = 15由输出信息得知,计算结果与待测试C文件中预期结果一致。
- 目前的语法简单非常简单,需添加更加严格的语法检查;
- 代码优化,目前有较多的冗余代码,code size 还有可压缩的空间;
- 浮点数支持;
- 生成 xx.o 的可重定位文件;
- 链接;

