In this project we have developed two Web applications:
- User Interface
- Administrator Interface
- Manage products sales
- Manage products stocks
- Manage products categories
- Manage depots
- Manage products discounts
- Manage suppliers and their supplies
- View all orders information
- View customers
All those changes will be updated directly into the database.
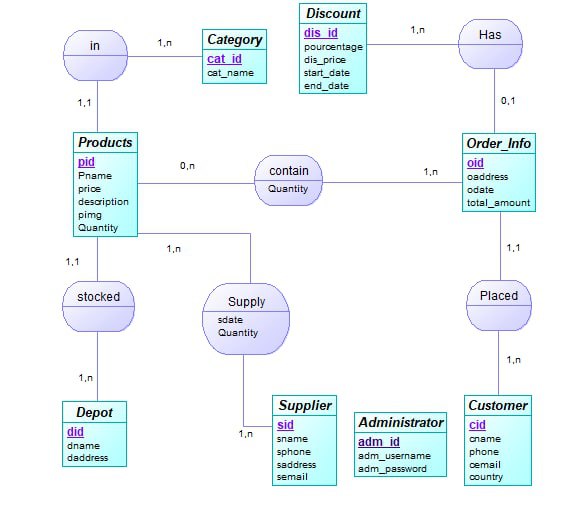
For our project we used power Designer to design the ER and physical diagram that helped us with the creation of database and the generation of the tables and indexes.
Create DDL script:
- Create Tables
- Create Indexes
- Create Views
- Create Procedures
- Create Triggers
- Create Functions
- Create Logins with User and Priviligies
Batch File
set LOC=C:\Users\hp\Desktop\Project\DataBase
set SERV=-S HP-PC\SQLEXPRESS -U sa -P RanaJaafar
echo Beginning...
osql %SERV% -i%LOC%\sql\Shop-CreateDB.sql -o%LOC%\log\DB.log
echo Database created...
osql %SERV% -i%LOC%\sql\Shop-CreateTables.sql -o%LOC%\log\Tables.log
echo Tables created...
osql %SERV% -i%LOC%\sql\Shop-CreateIndexes.sql -o%LOC%\log\Indexes.log
echo Indexes created...
osql %SERV% -i%LOC%\sql\Shop-CreateViews.sql -o%LOC%\log\Views.log
echo Views created...
osql %SERV% -i%LOC%\sql\Shop-CreateProcedures.sql -o%LOC%\log\Procedures.log
echo Procedures created...
osql %SERV% -i%LOC%\sql\Shop-CreateTriggers.sql -o%LOC%\log\Triggers.log
echo Triggers created...
osql %SERV% -i%LOC%\sql\Shop-CreateFunctions.sql -o%LOC%\log\Functions.log
echo Functions created...
osql %SERV% -i%LOC%\sql\Shop-InsertData.sql -o%LOC%\log\Data.log
echo Data inserted...
osql %SERV% -i%LOC%\sql\Shop-CreateLogins.sql -o%LOC%\log\Logins.log
echo Logins created...
echo End of batch file...
for execute all the sql Script you have set LOC by the path of folder DataBase in your machine,and set SERV by Login and Password of MS SQL



