Ana Martins Santos
Build a Banking System Application which has 4 types of Account (Savings, Credit Card, Checking,Student Checking) and 3 types of User (Admin, Account Holder, Third Party). This project was built under the requirements from Ironhack Student Portal.
Admins have total authority on the application, they are able to create Third Party and Account Holders, create savings accounts, create credit card accounts, create checking and student checking accounts depending on the age of the primary owner, check all accounts balance, debit and credit amounts on every account, and filter all accounts based on different attributes. Each type of account has different features and default values defined if values provided aren't within the standard.
Account Holders can check balance from own account and make a transference to their own accounts or to others. Third Parties are created by Admins and they are able to debit and credit amounts in any account when their hashed key, account id and account secret key are provided correctly. An important detail is that every User must be logged in before executing any action.
Some aditional points are that savings accounts receive every year an increment in balance based on their interest rate and the balance they have at the moment and credit cards accounts receive every month an increment in balance based on their interest rate as well.
In terms of fraud detection, the day when any account, which has a status feature, is created the owners are able to make only 3 transfers, when trying to make the fourth one the account will be frozen. This happens because the established maximum number of transfers to begin with is 2, when the daily transfer pass a 150% of this maximum number of transferences the account will be frozen. If the account goes back to active, the owner will again be able to make transferences until they reach the new maximum number established, which was updated with the number of transferences made before it got freeze.
On the other hand, any account (with status feature) trying to make more than 2 transfers in a second period of time will be frozen as well.
Once an account is frozen the admins have the power to unfreeze it.
All this complex functionally can be seen from the Use Case Diagram displayed below.
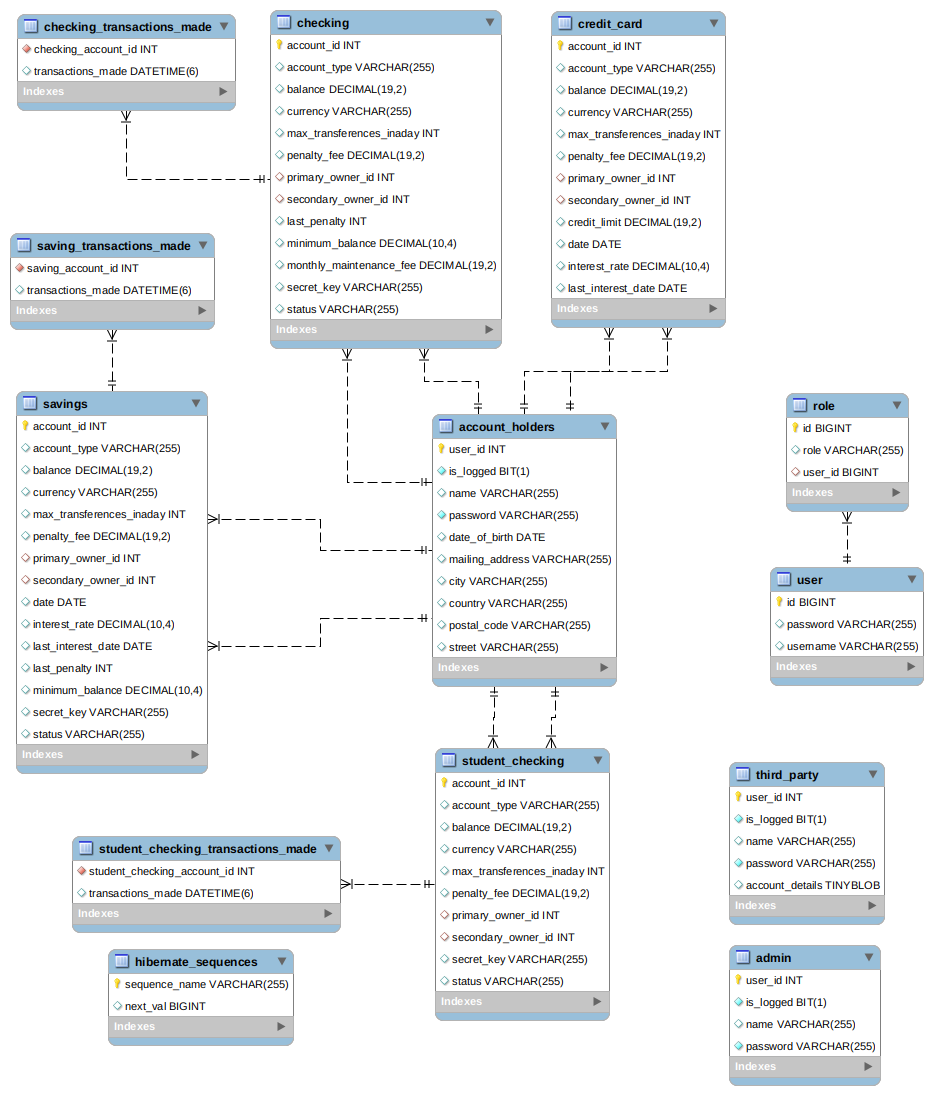
The connection of all tables generated in MySQL can be seen bellow.
- IntelliJ (Compile and run Java Program, JDK 11)
- Spring Boot Dependencies (Spring Boot DevTools, Mysql Driver, Spring Data JPA, Spring Web)
- MySQL
- Postman
- Swagger (API Document with HTML)
- Drawio (Draw User Case Diagram and Class Diagram)
Disclaimer: Any doubts on what commands to write consult the Documentation section below.
-
Clone the MidtermProject-BankingSystem repository on your local computer.
-
Access the folder "MidtermProject" in your IntelliJ.
-
Go into your MySQL Workbench and type the following commands
CREATE SCHEMA banking_system,CREATE SCHEMA banking_system_test.
- Copy and paste the following code on you SQL sheet file to insert all values needed to security the app.
create table user ( id bigint auto_increment not null primary key, username varchar(255), password varchar(255) );
create table role ( id bigint auto_increment not null primary key, role varchar(255), user_id bigint, foreign key (user_id) references user (id) );
insert into user (username, password) values
("accountholder", "$2a$10$AgadORqev5mlOFdF9FEPNekn2QVbWMKB.LlTmdARb6SlWMEaMUR.W"),
("thirdparty", "$2a$10$ud8cH6yWd5Rv81g0I/pflOxqkJo8xOXKxdJcPigdo8J9vZSGd2qFi"),
("admin","$2a$10$3NEBwP8JyukhGbkgNCA/jueUFPpbQNwXxLr8kY9dKMPc6y89sPY5S");
insert into role (role, user_id) values
("ROLE_ACCOUNTHOLDER", 1),
("ROLE_THIRDPARTY", 2),
("ROLE_ADMIN", 3),
("ROLE_ACCOUNTHOLDER", 3),
("ROLE_THIRDPARTY", 3);
-
Type the command
mvn spring-boot:runin the terminal of your IntelliJ. -
Open the Postman in your terminal and then you can start making requests. The requests allows you to CRUD (create, read, update and delete) all entities you desire (Account, User) and allows you to filter Accounts and Users by attribute.
This LINK will allow you to use the Postman already created and make any request desired.
- JavaDOC: The documentation for all methods from the Java program is available in this GitHub Repository in the folder documentation and in the field index.html as seen bellow.
-
Swagger:The documentation for all requests is available in Swagger by entering the following link (http://localhost:8080/swagger-ui.html) while having the program rolling in the terminal.
- When you enter THIS LINK you'll find the following configuration, where all models specifications are displayed and the routes of the requests with their own specifications as well.
- For each controllers we can see what type of requests are available and in detail which parameters we need to pass to make it happen correctly, bellow there's an example for the Admin Controller.
- You can also check the details from all entities created.
-
In the Java Program in IntelliJ our test coverage is 100% for classes, 98% for methods and 90% for lines.
-
In the Postman every request is tested (48 requests -> 48 tests passed).
Note: To execute tests in Postman you must follow the next few intructions displayed below:
-
Open your Command Line and type
postmanand it'll open the framework. -
Select the option
Runneras seen bellow.
- It'll open a new window (check figure bellow), make sure you select the collection
Banking System Tests, in the enviroment option selectTest Bankingand thenRun Banking System Tests.
- Then it'll open this window (check figure bellow), and you'll see 88 tests in green meaning that all test passed, given the 100% of coverage for requests.
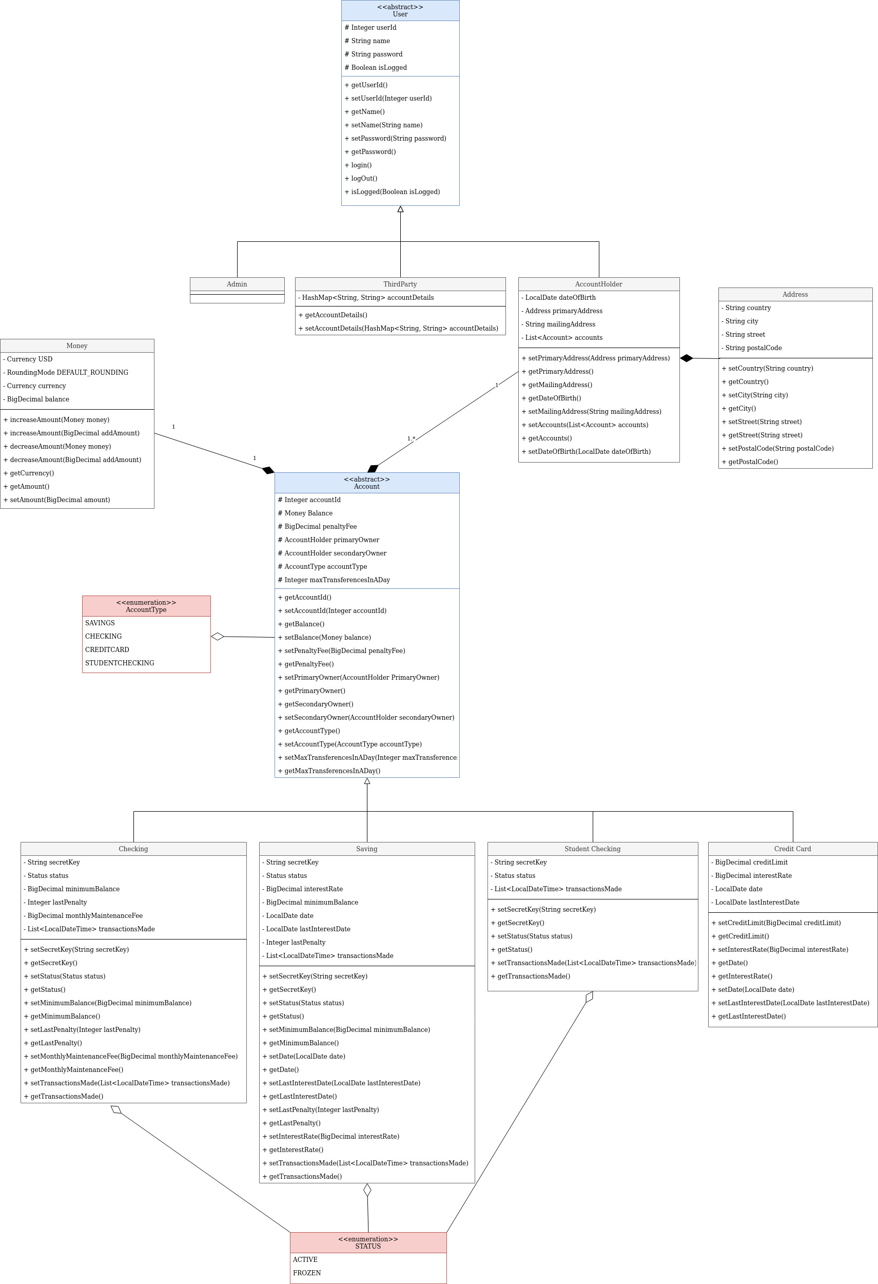
The diagram class bellow contains the entity's and classes in which they depend on.
To see it more in detail click HERE!












