This is a Python-based web task automation tool. It uses Selenium and GPT-4V (Other vision LLMs coming soon!) to automate tasks in a web browser. 🤖
These instructions will get you a copy of the project up and running on your local machine for development and testing purposes.
You need to have Python installed on your machine. You can download it from here.
You also need to install the required Python packages. You can do this by running the following command in your terminal:
pip install -r requirements.txtThis project uses environment variables for configuration. Copy the .env.example file to a new file named .env and fill in the appropriate values.
cp .env.example .envTo get a development environment running, follow these steps:
- Clone the repository to your local machine.
- Navigate to the project directory.
- Install the required packages.
- Set up the environment variables.
- Run the main script:
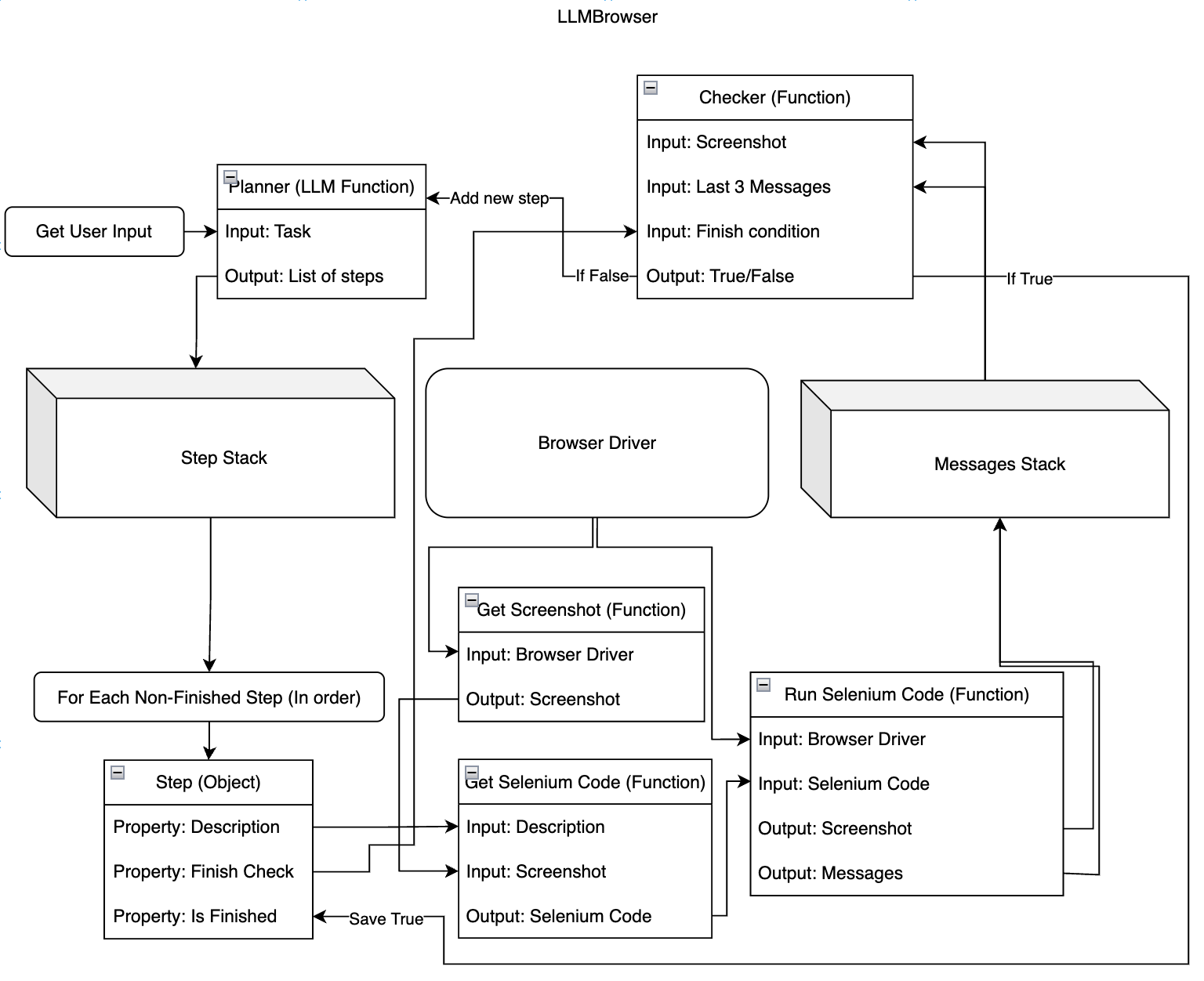
python llm.pyThe main script will prompt you to enter a task. The task should be a goal that you want to achieve on a website. The script will then generate the necessary Selenium code to achieve this goal.
This project is licensed under the MIT License - see the LICENSE file for details.
If you have any questions, feel free to open an issue or submit a pull request. We love contributions from the community! ❤️
