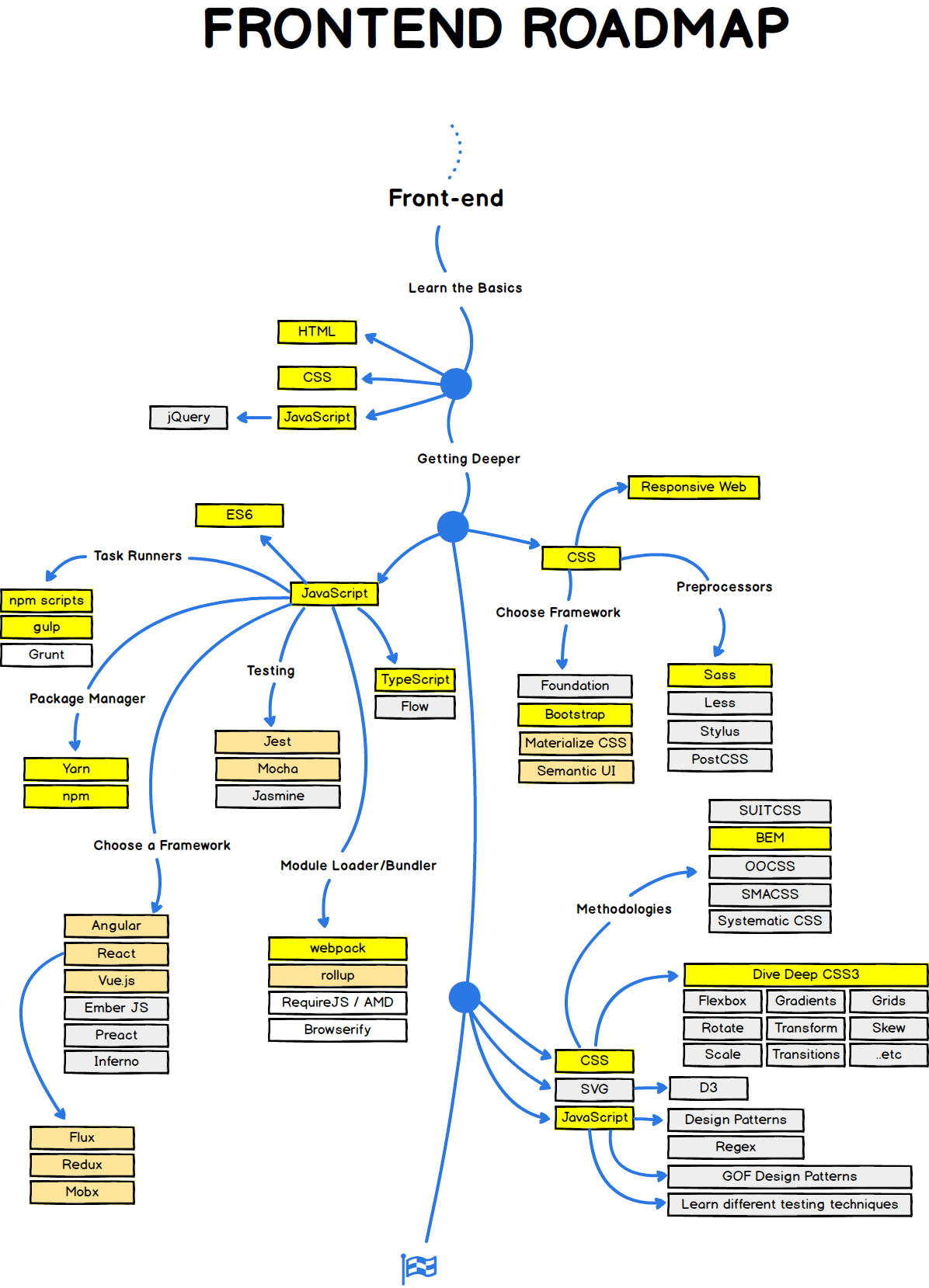
These charts were created by originally by GitHub user Kamranahmedse. They visualize three roadmaps to becoming a web developer.
Below you find a set of charts demonstrating the paths that you can take and the technologies that you would want to adopt in order to become a frontend, backend or a devops.
If you think that these can be improved in anyway, please do suggest.



