-
Black Jack
-
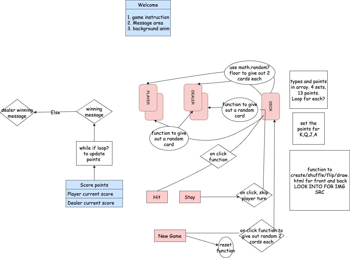
Simple BlackJack game. Both Player and Dealer get two cards once draw Dealer keep two cards until the Player hit Stay Player can hit and stay. Ace can be either 1 or 11 depending on the condtion Whoever hits 21, its a Win and its a BLACKJACK!!!!!
-LINK https://hazelrahbe.github.io/BlackJack/
-PseudoCode https://user-images.githubusercontent.com/108999141/183444368-cfb7d789-b03d-4b84-bb09-83429c86183c.jpg
-Game Page




