We read every piece of feedback, and take your input very seriously.
To see all available qualifiers, see our documentation.
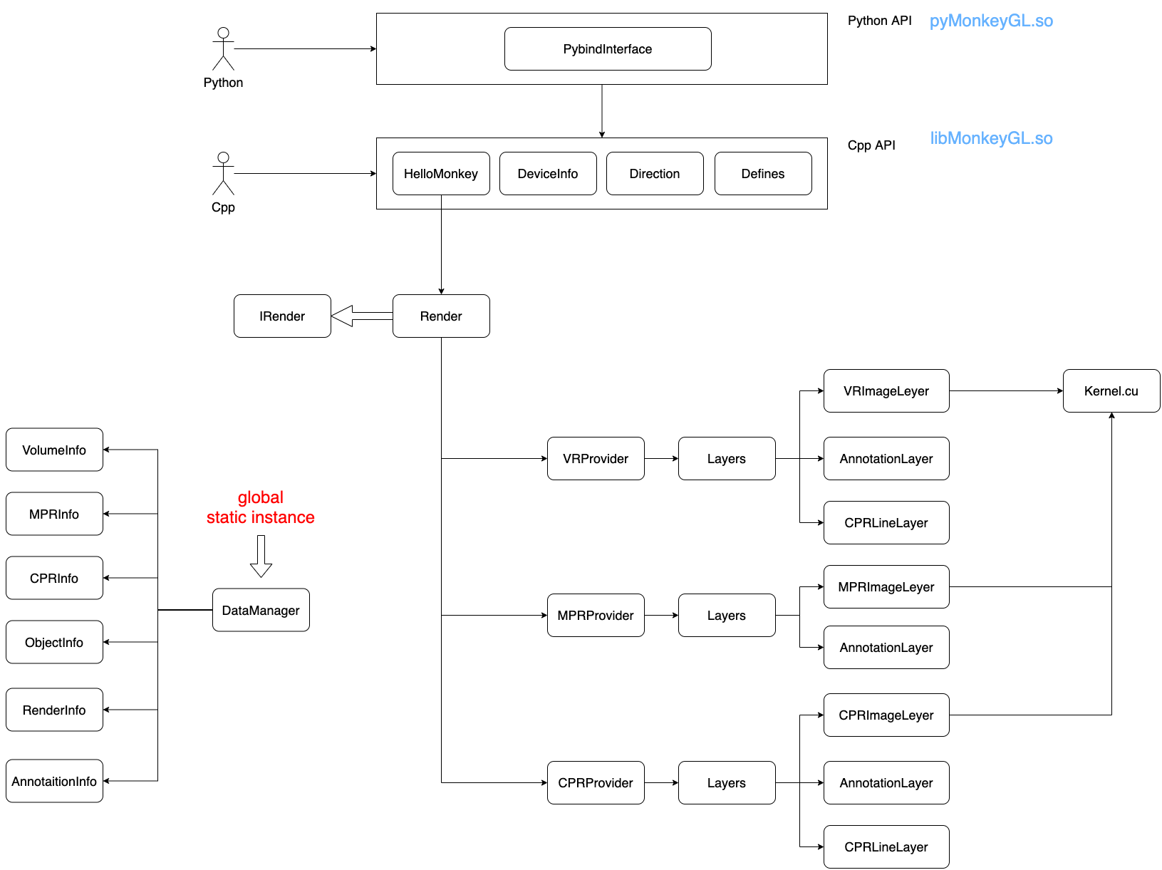
Welcome to the MonkeyGL wiki!