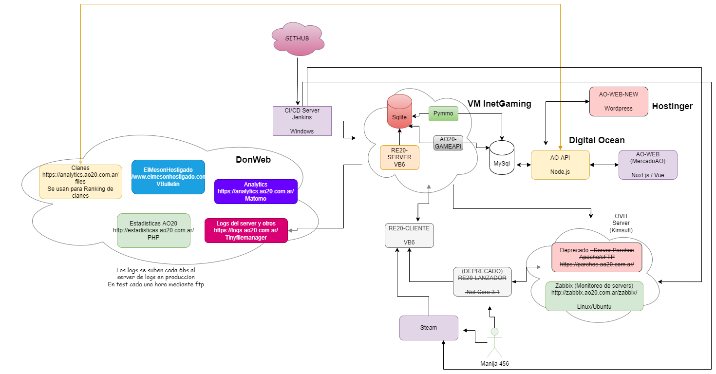
Recursos del cliente y el servidor de Argentum20, basado en RevolucionAO de Ladder
El archivo version.php es el encargado de crear el archivo http://parches.ao20.com.ar/files/Version.json que utiliza re20-lanzador para hacer la actualizacion. Se usa en el pipeline de Jenkins de crear parches.
El archivo version_actualizar_steam.php se utiliza para cambiar el ultimo build subido a Steam y hacerlo publico para que la gente se lo pueda bajar. Recordar poner version_environment_steam.json a mano con los valores correctos en el server de CI/CD
