A website where users who want to start or need support with their fitness journey can learn about specific workouts for each bodypart, create a calendar, and add them to their routine.
https://get-fit.herokuapp.com/
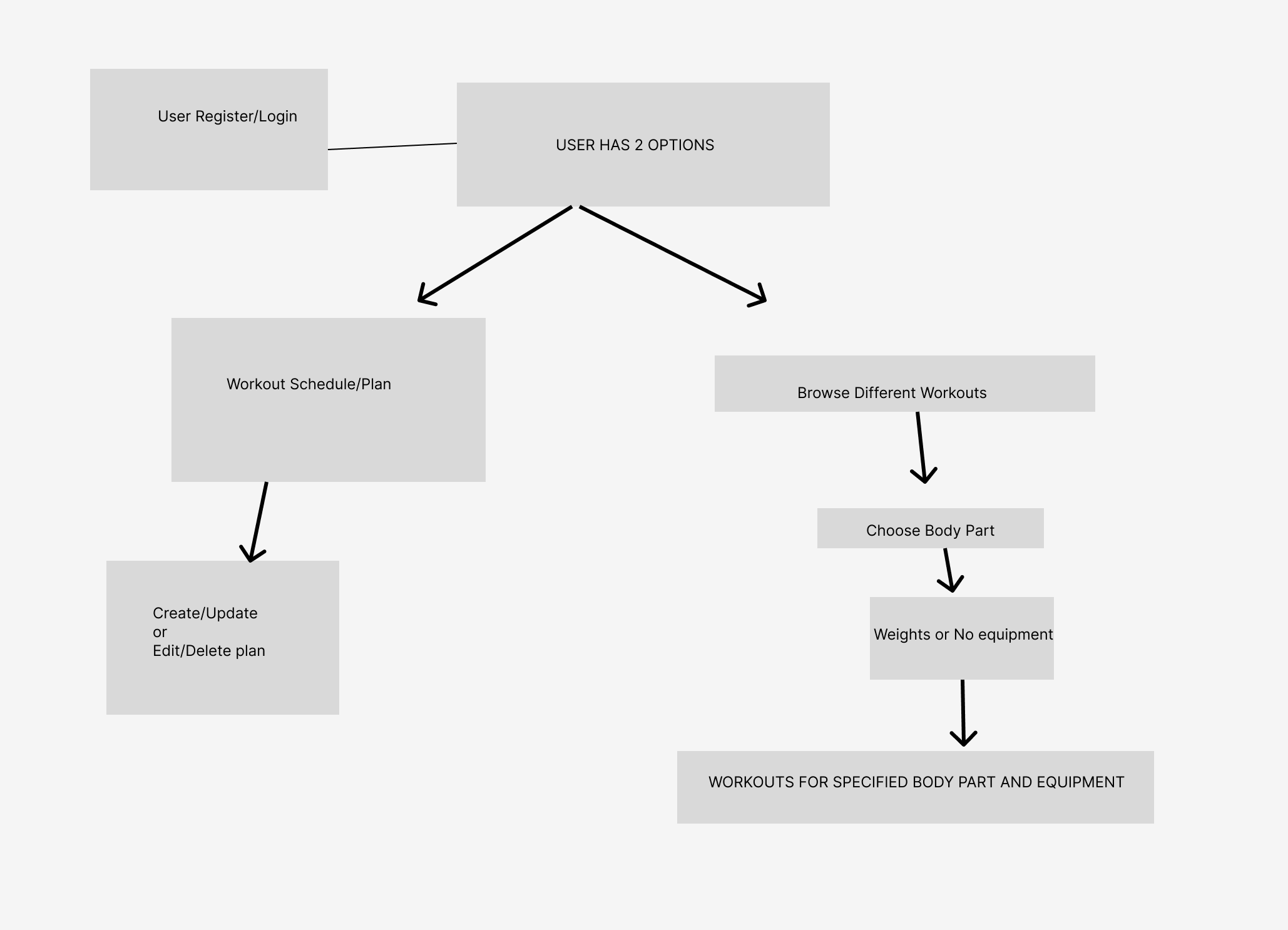
User is introduced to the website and needs to sign up to browse different workouts. Once signed up/logged in user can then have access to all the workouts and decide which workout user wants to add on to their routine. User also has the option to delete and create new routine and workouts as well.
- PostgreSQL
- Python
- Django
- Bulma
- Bootstrap
- JavaScript
Wanyed to take this section to mention using a public human body html template from this user. Please check out there github! https://github.com/volcanioo/Human-Body-Rendering-HTML









