-
Notifications
You must be signed in to change notification settings - Fork 0
taphill/enigma
Folders and files
| Name | Name | Last commit message | Last commit date | |
|---|---|---|---|---|
Repository files navigation
About
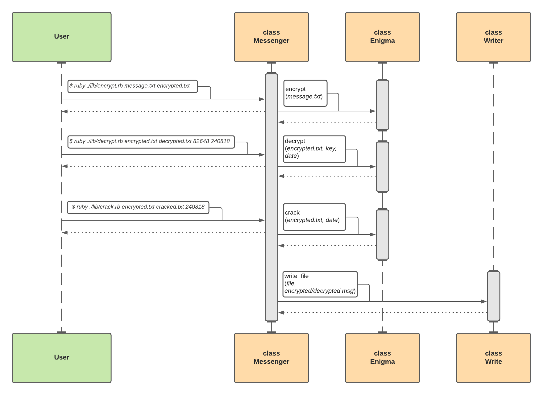
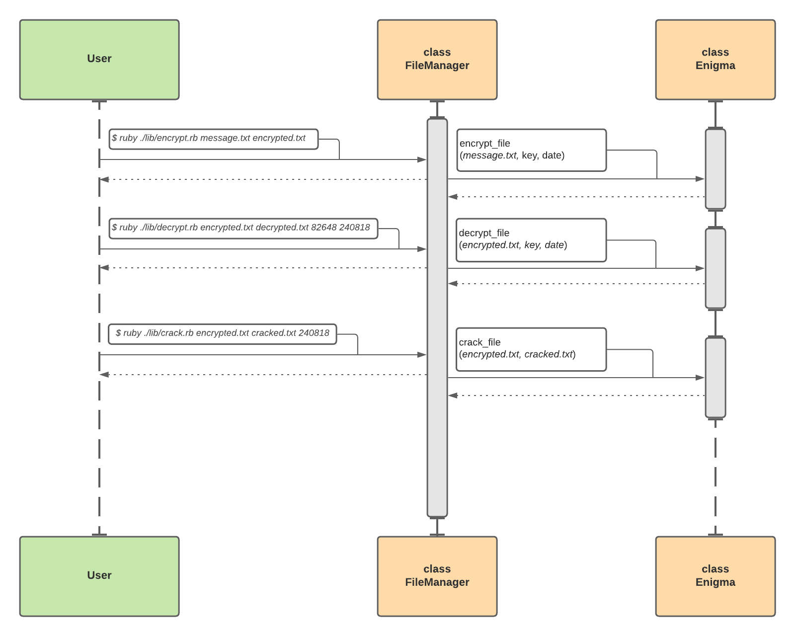
A command-line application that allows you to encrypt, decrypt, and crack messages.
Resources
Stars
Watchers
Forks
Releases
No releases published
Packages 0
No packages published

